活动信息

活动信息

首页 >> 活动信息

道学文化与丹道养生方法培训班招生

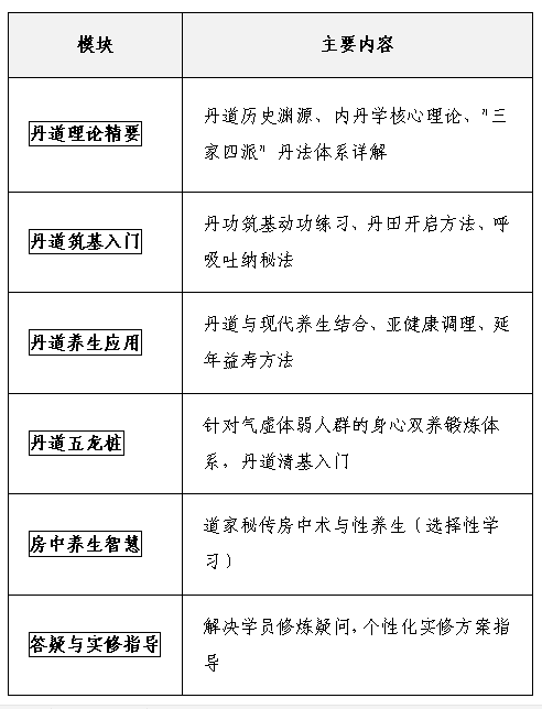
丹道作为道家养生核心体系,主要分为"内丹"(体内炼丹)和 "外丹"(服食丹药)两大体系,秘传丹法特指师徒口口相传、不对外公开的内丹修炼方法,强调 "命功靠师传,性功靠自悟" 的传承原则。根据读者的要求,北京华夏知古文化院(胡孚琛教授创办并担任名誉院长)是《丹道法诀十二讲》系

2025-12-24

道学文化与丹道养生方法培训班招生

丹道作为道家养生核心体系,主要分为"内丹"(体内炼丹)和 "外丹"(服食丹药)两大体系,秘传丹法特指师徒口口相传、不对外公开的内丹修炼方法,强调 "命功靠师传,性功靠自悟" 的传承原则。根据读者的要求,北京华夏知古文化院(胡孚琛教授创办并担任名誉院长)是《丹道法诀十二讲》系

2025-12-16

道学文化与丹道养生方法培训班招生

丹道作为道家养生核心体系,主要分为"内丹"(体内炼丹)和 "外丹"(服食丹药)两大体系,秘传丹法特指师徒口口相传、不对外公开的内丹修炼方法,强调 "命功靠师传,性功靠自悟" 的传承原则。根据读者的要求,北京华夏知古文化院(胡孚琛教授创办并担任名誉院长)是《丹道法诀十二讲》系

2025-12-06

道学文化与丹道养生方法培训班招生简章

丹道作为道家养生核心体系,主要分为"内丹"(体内炼丹)和 "外丹"(服食丹药)两大体系,秘传丹法特指师徒口口相传、不对外公开的内丹修炼方法,强调 "命功靠师传,性功靠自悟" 的传承原则。根据读者的要求,北京华夏知古文化院(胡孚琛教授创办并担任名誉院长)是《丹道法诀十二讲》系

2025-12-03

胡孚琛道学文化与丹道养生方法培训班招生简章

丹道作为道家养生核心体系,主要分为"内丹"(体内炼丹)和 "外丹"(服食丹药)两大体系,秘传丹法特指师徒口口相传、不对外公开的内丹修炼方法,强调 "命功靠师传,性功靠自悟" 的传承原则。根据读者的要求,北京华夏知古文化院(胡孚琛教授创办并担任名誉院长)是《丹道法诀十二讲》系

2025-11-26

胡孚琛《丹道法决十二讲》传习班活动招生简章

一、活动背景为传承中华优秀传统文化,弘扬道学智慧,促进身心健康与精神修为,特举办胡孚琛教授《丹道法诀十二讲》传习班公益活动。本书系中国社会科学院研究员胡孚琛教授历时30年潜心研究的结晶,系统梳理内丹学理论体系,融合现代科学与传统哲学,被誉为丹道研究的权威著作。本次活动旨在通过公开授课,让更多人了解并实

2025-11-26

第八期新道学文化沙龙活动——站桩养身 新道学实用智慧传播活动

新道学是21世纪对传统道学的创新性发展,其核心内容涵盖道家、道教和丹道,并融合现代思想形成多元体系;新道学八大支柱是中国传统文化中以道家思想为核心的哲学体系,涵盖哲学、政治、艺术、养生等多个领域。由老子道学文化研究会指导,老子道学文化研究会北岳道学分会、老子道学文化研究会道商

2025-11-26

《中华道教大辞典》修订研讨会暨香道文化沙龙活动

一、活动背景 道家与道教文化作为中国传统文化的根基,源远流长、博大精深,对中国乃至世界文化的发展都产生了深远影响。《中华道教大辞典》自1995年问世以来,一直是道教文化研究领域的重要工具书,涵盖道家思想、道教门派与人物、教义教理、道书经典、斋醮科仪等十六大门类,近二万条辞目,五百万余字

2025-11-26

胡孚琛道学文化与丹道养生方法培训班招生简章

丹道作为道家养生核心体系,主要分为"内丹"(体内炼丹)和 "外丹"(服食丹药)两大体系,秘传丹法特指师徒口口相传、不对外公开的内丹修炼方法,强调 "命功靠师传,性功靠自悟" 的传承原则。根据读者的要求,北京华夏知古文化院(胡孚琛教授创办并担任名誉院长)是《丹道法诀十二讲》系

2025-11-25

第八期新道学文化沙龙活动——站桩养身 新道学实用智慧传播活动

新道学是21世纪对传统道学的创新性发展,其核心内容涵盖道家、道教和丹道,并融合现代思想形成多元体系;新道学八大支柱是中国传统文化中以道家思想为核心的哲学体系,涵盖哲学、政治、艺术、养生等多个领域。由老子道学文化研究会指导,老子道学文化研究会北岳道学分会、老子道学文化研究会道商

2025-11-25

Copyright © 2025 老子道学文化研究会北岳道学分会 All Rights Reserved.

地址:北京市通州区宋庄镇摇不动村2号 邮编:101118

电话:010-80895335 京ICP备2025140620号-2