丹道作为道家养生核心体系,主要分为 "内丹"(体内炼丹)和 "外丹"(服食丹药)两大体系,秘传丹法特指师徒口口相传、不对外公开的内丹修炼方法,强调 "命功靠师传,性功靠自悟" 的传承原则。根据读者的要求,北京华夏知古文化院(胡孚琛教授创办并担任名誉院长)是《丹道法诀十二讲》系列著作唯一授权的培训单位,负责组织 "胡孚琛道学文化与丹道养生方法培训班",系统传授《丹道法诀十二讲》的精髓。
一、招生对象与报名条件
1、基本要求:年满 18 周岁的中国公民,对传统文化、丹道养生有兴趣者均可报名
2、特殊情况:患有重大疾病者需有陪护人员同行,外籍人士报名需详细说明个人情况并经审核。
二、培训核心信息
1. 培训时长与形式
时间:每期3 天,小班制教学(限 10-15 人)
开班规则:满 10 人开班,5 人以上可申请定制专场,时间协商确定
地点:北京华夏知古文化院引道堂(北京宋庄附近)
教学方式:理论讲解 + 实修指导 + 答疑互动,授课与实修结合
2. 培训费用
标准费用:9,800 元 / 人(含教材、证书、培训期间中餐)
优惠政策:
参训并获结业证书者,后续参加同类型培训可减免 80% 费用,5 人及以上组团报名可协商优惠
3. 培训配套服务
每位学员获赠 《丹道法诀十二讲》精品珍裁本一套 (价值 6,300 元)。
培训结束颁发胡孚琛教授签名的结业证书,集体合影留念,北京以外学员提前抵达可协助安排住宿(费用自理),培训期间提供免费接送
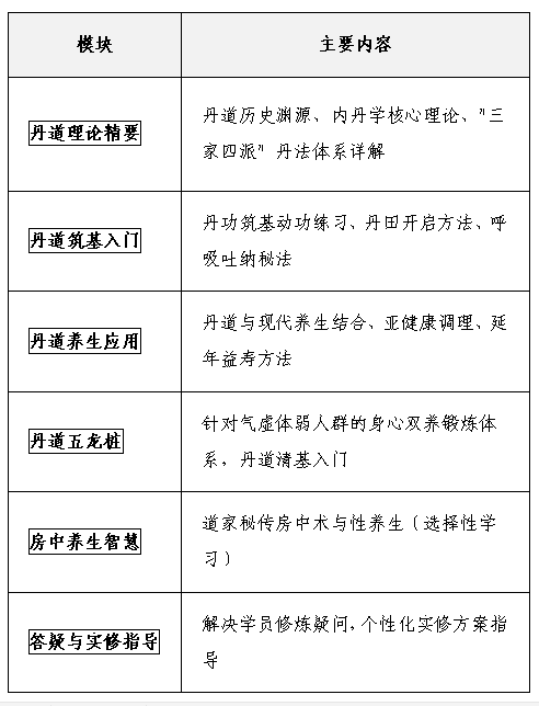
三、课程设置(核心内容)

四、师资阵容

总顾问:胡孚琛(81 岁)
中国社会科学院教授、博士生导师,享受国务院特殊津贴,著名丹道研究专家,全国老子道学研究会创会会长,《丹道法诀十二讲》作者,三十年丹道研究与实修经验,在钱学森指导下对传统文化进行 30 年系统研究的核心学者。

主讲老师:刘高奇(哲学博士)
跟随胡孚琛教授入20年,全国老子道学研究会会长助理,北京华夏知古文化院院长,长期从事丹道研究与教学精通丹道理论与实修,善于将晦涩丹道理论转化为现代人易懂的养生智慧。
五、《丹道法诀十二讲》简介
胡孚琛教授历时30 年撰写的丹道扛鼎之作,扉页题有 "谨以此书献给中国 ' 两弹一星 ' 元勋钱学森院士",是钱学森提出的人体科学研究任务成果,被学术界誉为 "满载中华道学文明精要的非物质文化遗产"。完整的丹道修炼体系,从筑基到高阶的系统指导,含重要丹道典籍解析,融合道家内丹学与藏传佛教密宗修持法诀,揭秘传统修炼核心奥秘,既重理论又重实践,提供清晰的丹道修炼次第与方法
六、报名流程
预约咨询:通过电话、微信或邮件咨询培训详情
联系电话:010-80895335
微信:13810850038(电话微信同步)
邮箱:417321775@qq.com
提交资料:填写《丹道法诀十二讲》传习报名表,提供个人基本信息
缴费确认:缴纳全额培训费(支持银行转账、微信支付)
银行账户:北京华夏知古文化院(账号需向主办方确认)
开班通知:开班前一周告知具体时间、地点及注意事项
报到参训:培训首日提前 30 分钟到达,办理签到、领取资料
六、特别提示
增值服务:
提供网络授课服务(适用于小型团体学习)
高端人士可申请丹道养生私人顾问(可上门指导)
支持与中医馆、养生馆合作建立丹道研修基地
报名截止:每期名额有限,按缴费顺序确认,额满即止。建议提前联系主办方确认最新开班计划。
注:本招生简章信息来源于北京华夏知古文化院官方通知,具体开班时间与细节请直接联系主办方确认,最新一期培训计划可能有调整。

Copyright © 2025 老子道学文化研究会北岳道学分会 All Rights Reserved.
地址:北京市通州区宋庄镇摇不动村2号 邮编:101118
电话:010-80895335 京ICP备2025140620号-2